Vybíjení baterie u zaparkované DII
Moderátor: Miky_CZ
-
Míla Lenďák
- Příspěvky: 29
- Registrován: 04 zář 2008 19:24
Vybíjení baterie u zaparkované DII
Ahoj, začala se mi vybíjet baterka. Naměřil jsem odběr přes 0,5A v klidu, bez ohledu, zda je auto zamčené(aktivovaný alarm) či ne. Pokud odpojím a znovu připojím -pol z baterky, je odběr OK v řádu desítek mA. Jakmile však otočím klíčkem - zapnu a vypnu zapalování, jsem opět přes 0,5A v klidu. Zkoušel jsem postupně vytahovat pojistky u motoru, žádná neměla vliv snad jen F11 ABS, kdy po vytažení a zandání se odběr srovnal na minimum, ale při dalším pokusu se mi to už nepotvrdilo.
Neměl někdo podobný problém? Nedokáže zkušený elektrikář poradit na co se zaměřit a jakým postupem zjistit příčinu? Díky všem za rady a poznatky.
Neměl někdo podobný problém? Nedokáže zkušený elektrikář poradit na co se zaměřit a jakým postupem zjistit příčinu? Díky všem za rady a poznatky.
-
Míla Lenďák
- Příspěvky: 29
- Registrován: 04 zář 2008 19:24
Re: Vybíjení baterie u zaparkované DII
navíc mám jen rádio a nezávislé teplovodní topení Webasto-u něho jsem také odpojoval pojistky a nemělo vliv
-
Míla Lenďák
- Příspěvky: 29
- Registrován: 04 zář 2008 19:24
Re: Vybíjení baterie u zaparkované DII
Tak jsem dnes znova testoval a zjistil, že po vyndání a vrácení té pojistka F11-ABS opravdu klidový odběr spadne do normálu. Stačí ale otevřít a zavřít dveře, zamknout a jsem opět na cca 0,5A odběru. To je pro mě záhada, že se nemusí ani hnout klíčkem, což jsem si myslel včera, že má vliv. Kdo se vyzná ve schématu elektriky? Má ta pojistka ještě vliv na něco mimo ABS?
- libovka
- Příspěvky: 2000
- Registrován: 14 lis 2009 19:21
- tel.: Jabko
- auto: RR L322
- Bydliště: praha-západ
Re: Vybíjení baterie u zaparkované DII
Tak tu pojistku nech vyndanou a uvidíš jestli se vybije nebo ne.
-
Míla Lenďák
- Příspěvky: 29
- Registrován: 04 zář 2008 19:24
Re: Vybíjení baterie u zaparkované DII
Když je pojistka venku, klidový odběr je v normálu a baterka se nevybije. To ale nic neřeší. Bez pojistky se jet nedá-to na mě svítí asi 5 výstražných kontrolek a vytahovat jí při každém zaparkování nejde. Když ji vytáhnu, tak je slyšet lehké cvaknutí jako by se odpojilo nějaké relátko a pak odběr zmizí. Nevím zda je to cvaknutí normální? Prosím, kdo ví po čem jít??
- Acon
- Příspěvky: 4972
- Registrován: 07 úno 2009 20:29
- tel.: 00421910600711
- auto: DII TD5 1999
- Bydliště: Nitra SK
Re: Vybíjení baterie u zaparkované DII
Pozri relé ABS či sa Ti nezlepil kontakt.
Po 2 Discovery2 Discovery4 2009, 2,7TDV6, ARB, navijak, ochrana podvozku, ochrana zadného diferáku, 2 uzávierky, strešný nosič, led rampa, pracovné svetlá, X-Lifter... pravidelne dôkladne servisovaná, jazdíme každoročne Balkán a nechcem tam mať problém.
Re: Vybíjení baterie u zaparkované DII
To by ale nemohl slyšet cvaknutí při vyndání pojistky, protože by stejně nerozeplo pokud je "slepený", ne?Acon píše:Pozri relé ABS či sa Ti nezlepil kontakt.
Land Rover Discovery 2 Td5
- Acon
- Příspěvky: 4972
- Registrován: 07 úno 2009 20:29
- tel.: 00421910600711
- auto: DII TD5 1999
- Bydliště: Nitra SK
Re: Vybíjení baterie u zaparkované DII
možno má tá poistka súvis aj s iným relé. To bol len nápad.
Po 2 Discovery2 Discovery4 2009, 2,7TDV6, ARB, navijak, ochrana podvozku, ochrana zadného diferáku, 2 uzávierky, strešný nosič, led rampa, pracovné svetlá, X-Lifter... pravidelne dôkladne servisovaná, jazdíme každoročne Balkán a nechcem tam mať problém.
Re: Vybíjení baterie u zaparkované DII
elektrický schémata mají v RAVE 127 stran, spolu s konektorama asi 800 stran
-
Míla Lenďák
- Příspěvky: 29
- Registrován: 04 zář 2008 19:24
Re: Vybíjení baterie u zaparkované DII
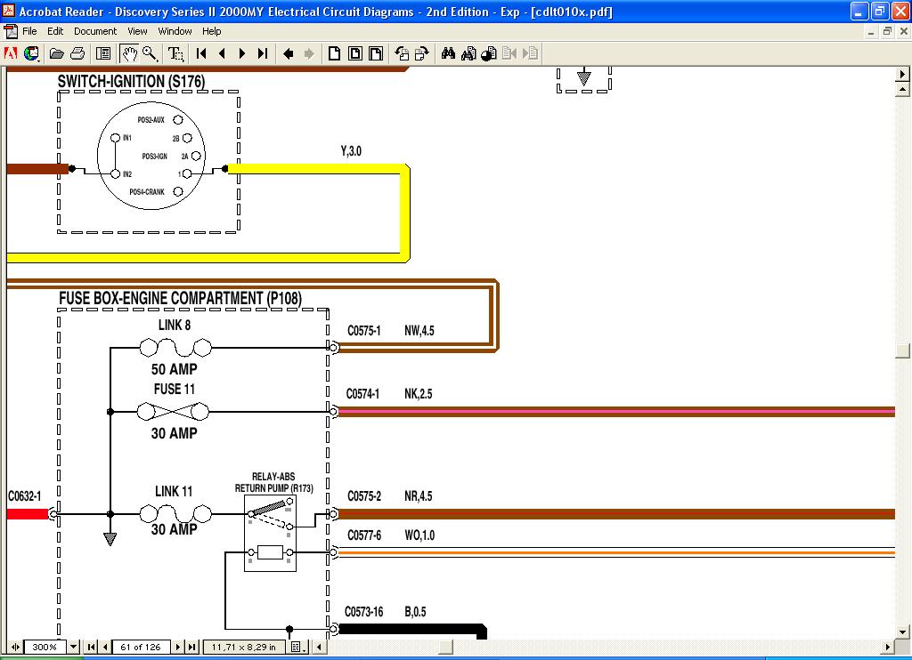
Myslím, že podle zvuku opravdu zůstává zapnuté nějaké relé. Potřeboval bych kdyby mohl někdo vyzkoušet při zamknutém autě vytáhnout z motorového prostoru pojistku F11-ABS a přitom dobře poslouchat zda bude slyšet lehounké cvaknutí někde z podbalubky u spolujezdce. V tom okamžiku mi také přestane lehounké cvrdlikání z válce(modulátoru) ABS - to nevím zda je normální u zamknutého auta?? Dokáže se někdo podívat do schématu kolem ABS a poradit co vše přesně jistí F11? Díky za pomoc.
-
MadTom
- Příspěvky: 15344
- Registrován: 06 lis 2008 23:15
- tel.: 608 600 360
- auto: D2, Def 130
- Bydliště: Olomouc
Re: Vybíjení baterie u zaparkované DII
Pojistka 11 (v motorovém prostoru) by měla jistit řídící jednotku SLABS - jednotka co řídí ABS a SLS (pneumatické pérování zadní nápravy).
Stáhni si z internetu servisní příručku RAVE1, jsou v ní komplet schémata auta. A pěkně barevná.
Stáhni si z internetu servisní příručku RAVE1, jsou v ní komplet schémata auta. A pěkně barevná.
Drobek - Discovery II TD5 pro ženu, Blufínek - Defender 130 TD5 na ježdění s dětma a mě zbyl už zase jenom Ford Mondeo
-
Míla Lenďák
- Příspěvky: 29
- Registrován: 04 zář 2008 19:24
Re: Vybíjení baterie u zaparkované DII
Už jsem se snažil schéma prohlídnout, ale je to složité. Myslíš, že by klidový odběr cca 0,5A mohla zapříčinit samotná jednotka SLABS? Spíše bych to viděl na něco, co je na ní pověšené. Divné je to cvaknutí asi relátka při vytažení pojistky???
Re: Vybíjení baterie u zaparkované DII
Míla Lenďák píše:Myslím, že podle zvuku opravdu zůstává zapnuté nějaké relé. Potřeboval bych kdyby mohl někdo vyzkoušet při zamknutém autě vytáhnout z motorového prostoru pojistku F11-ABS a přitom dobře poslouchat zda bude slyšet lehounké cvaknutí někde z podbalubky u spolujezdce. V tom okamžiku mi také přestane lehounké cvrdlikání z válce(modulátoru) ABS - to nevím zda je normální u zamknutého auta?? Dokáže se někdo podívat do schématu kolem ABS a poradit co vše přesně jistí F11? Díky za pomoc.
- Přílohy
-
- abs3.JPG
- (159.29 KiB) Staženo 195 x
-
- abs2.JPG
- (183.05 KiB) Staženo 195 x
-
- abs1.JPG
- (170.89 KiB) Staženo 195 x
Land Rover Discovery 2 Td5
- Acon
- Příspěvky: 4972
- Registrován: 07 úno 2009 20:29
- tel.: 00421910600711
- auto: DII TD5 1999
- Bydliště: Nitra SK
Re: Vybíjení baterie u zaparkované DII
No Ty kokos. Vyzná sa v tom aj niekto iný ako elektrikár? Asi nie 
Po 2 Discovery2 Discovery4 2009, 2,7TDV6, ARB, navijak, ochrana podvozku, ochrana zadného diferáku, 2 uzávierky, strešný nosič, led rampa, pracovné svetlá, X-Lifter... pravidelne dôkladne servisovaná, jazdíme každoročne Balkán a nechcem tam mať problém.
Re: Vybíjení baterie u zaparkované DII
No paráda, právě volal táta, že nenastartoval Disco po 7 týdnech stání, co jsem ho zazimoval a odjel. Hlavně, že jsem vyhodil peníze za ten udržovač napětí, který jsem tam zapojil do zásuvky a bylo to stejně prd platný. Potýkám se tedy asi s nějakou podobnou závadou
Držím palce ať se v těch schématech někdo vyzná a budu to sledovat...
UK:LR4 SDV6 HSE/Jaguar XK8 4.0/Rover 75 2.0 CDT Tourer/Triumph Spitfire 1500/LR DII Td5 Medvědi/LR Free 2.0 D/Jaguar XJ12 Sovereign. NonUK: Ford F-150 obytná nástavba Gladiator XL
www.nomadbear.cz
www.nomadbear.cz
Re: Vybíjení baterie u zaparkované DII
Jediný co z toho vyčtu, že pojistka č.11 je na vodiči označeném jako "E" a ten vede napřímo do SLABSAcon píše:No Ty kokos. Vyzná sa v tom aj niekto iný ako elektrikár? Asi nie
Land Rover Discovery 2 Td5
- vladob8
- Příspěvky: 818
- Registrován: 19 kvě 2008 00:24
- tel.: +421905582959
- auto: D2 Td5
- Bydliště: Bratislava
Re: Vybíjení baterie u zaparkované DII
Tie sede ciarky nad vodicmi su popisky s farbou vodica a cislom pinu v konektore a su viditelne pri vacsiom zoome. Ale aj tak je to vsetko na prd ked nevies co je v riadiacej jednotke. Ja by som skusil identifikovat to cvakajuce rele a odpichnut sa od toho dalej, pripadne od niekoho pozicat celu SLABS a skusit to s nou, mozno je vadna. Vo vypnutom stave by nemalo byt ziadne rele pritiahnute, lebo uz to vykazuje zvyseny odber.
- Přílohy
-
- F11.JPG
- (97.8 KiB) Staženo 155 x
Zdravim Vlado.
Discovery II Td5, r.2000, manual, SLS, ACE, 2" lift, winch, At2 265/75R16
Sharan 2011 2,0TDi 4motion
Discovery II Td5, r.2000, manual, SLS, ACE, 2" lift, winch, At2 265/75R16
Sharan 2011 2,0TDi 4motion
- komin
- Příspěvky: 941
- Registrován: 31 kvě 2010 14:45
- tel.: 0904543118
- auto: LR Defender 110 Td5
- Bydliště: Košice
- Kontaktovat uživatele:
Re: Vybíjení baterie u zaparkované DII
Presne ako je vyssie zmienene ta 11 poistka je priamo asi napajanie ABS. Relatko sa same od seba nezapne cize to vadne nieje . Dam tip na riadiacu jednotku pretoze bez nej sa nic nehne tak bude problem v nej ked nechava zopnute rele.
Benjamin: za 7 tyzdnov ti vybije baterku aj alarm
Benjamin: za 7 tyzdnov ti vybije baterku aj alarm
LR DEFENDER 110 SW
-
Míla Lenďák
- Příspěvky: 29
- Registrován: 04 zář 2008 19:24
Re: Vybíjení baterie u zaparkované DII
Stále mi nejde do hlavy toto:
vytáhnu F11 cvakne v tom odběr spadne - to bych čekal
vrátim F11 odběr stále OK - to je nadějné, mohlo by znamenat, že jednotka SLABS je OK (alespoň se k tomu modlím)
otevřu a zavřu dveře - odběr opět stoupne - to mi hlava nebere, nechápu!!!
Jsem zvědavý na borce, který na to přijde, určitě tu někde bude??
vytáhnu F11 cvakne v tom odběr spadne - to bych čekal
vrátim F11 odběr stále OK - to je nadějné, mohlo by znamenat, že jednotka SLABS je OK (alespoň se k tomu modlím)
otevřu a zavřu dveře - odběr opět stoupne - to mi hlava nebere, nechápu!!!
Jsem zvědavý na borce, který na to přijde, určitě tu někde bude??