Regulace sklonu světel DEF.
Regulace sklonu světel DEF.
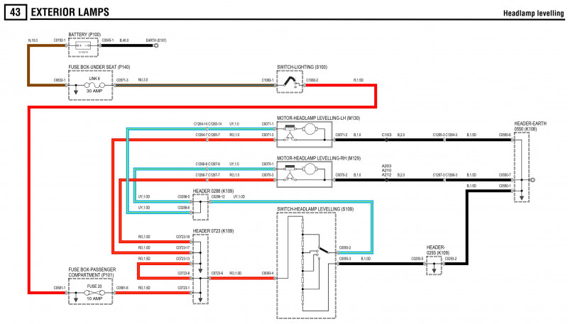
Kde bývá nejčastěji závada, pokud nefunguje? Motorky, jsou OK, pojistka je OK. Dík 
- Tazik1992
- Příspěvky: 1429
- Registrován: 10 čer 2014 22:59
- tel.: 602875958
- auto: Defík
- Bydliště: Holýšov,Kaznějov
Re: Regulace sklonu světel DEF.
A jsi si jistý, že motorek je OK. Ono jak zarezne ta tyčka od motorku v rámečku kolem světlometu (když se to nemaže nebo dlouho nepoužívá), tak se do toho pak motůrek opře a rozžvýkají se plastové převody uvnitř. Na prázdo to klidně běhá, ale se světlem to nehne. Na Pumě jsem to řešil dvakrát, pokaždý stejný scénář.
Sloužim lidu! :-)
Land Rover Defender 110SW 300Tdi 1998
ex-služební Land Rover Defender 2,4TDCi Puma 2008
Land Rover Defender 110SW 300Tdi 1998
ex-služební Land Rover Defender 2,4TDCi Puma 2008
Re: Regulace sklonu světel DEF.
Ked odpojis vypinac resp prepinac na naklapanie tak by mali zacat motorceky bzucat a nastavit krajnu polohohu a opacne pri pripojeni prepinaca. Aspon ja som to vzdicky postrehol ked som odpojil prepinac.
Inac za 18rokov som na tomto systeme nemal nikdy poruchu a stale je to funkcne.
Inac za 18rokov som na tomto systeme nemal nikdy poruchu a stale je to funkcne.
LR Defender Td5 110SW po "prestavbe" a pred "prestavbou".
- Tazik1992
- Příspěvky: 1429
- Registrován: 10 čer 2014 22:59
- tel.: 602875958
- auto: Defík
- Bydliště: Holýšov,Kaznějov
Re: Regulace sklonu světel DEF.
Jojo, to je fakt, vždycky se snaží "najít"DanoDEF píše: 27 pro 2022 14:25 Ked odpojis vypinac resp prepinac na naklapanie tak by mali zacat motorceky bzucat a nastavit krajnu polohohu a opacne pri pripojeni prepinaca.
A nebo je prda v některém z můstků - headrů
Sloužim lidu! :-)
Land Rover Defender 110SW 300Tdi 1998
ex-služební Land Rover Defender 2,4TDCi Puma 2008
Land Rover Defender 110SW 300Tdi 1998
ex-služební Land Rover Defender 2,4TDCi Puma 2008
- Romanos
- Příspěvky: 188
- Registrován: 09 lis 2015 20:22
- tel.: 603753795
- auto: Def 110
- Bydliště: Praha 5
Re: Regulace sklonu světel DEF.
Jedna " závada " může být v tom ,jako to mám já, že motorky fungují- bzučí ,ale k přepínači nevedou žádné kabely. Celkem mě to překvapilo. 
-
Kyanid Sodný
- Příspěvky: 410
- Registrován: 09 kvě 2016 16:35
Re: Regulace sklonu světel DEF.
Pokud jsou dobrý servomotory , tak je z 90% závada v děliči pro řídící napětí Y , vesměs špatný kontakt , (to je ten knoflík - 0,1,2,3,) bud z to ho nic neleze nebo je to nestabilní , tak že voltmetrem zjistit.
Největší škody na autě se způsobí dobrými umysly
- VencaZE
- Příspěvky: 3631
- Registrován: 17 kvě 2008 14:51
- tel.: 602 550 993
- auto: 110HT, S2A 88, G66
- Bydliště: Brod nad Tichou, okr. Tachov
- Kontaktovat uživatele:
Re: Regulace sklonu světel DEF.
Ten přepínač se dá opatrně rozebrat a zjistit závadu.
Urbanovi Pneu&Cars- Servis Land Rover, diagnostika, autoelektro, pneuservis a jiné.. urbanovipneucars@email.cz
WWW: http://www.landroverforum.cz/forum/view ... 12&t=26864
Proč bychom se dřeli, když můžeme spálit trochu nafty. OK1LRD
WWW: http://www.landroverforum.cz/forum/view ... 12&t=26864
Proč bychom se dřeli, když můžeme spálit trochu nafty. OK1LRD
Re: Regulace sklonu světel DEF.
Díky všem.Budu řešit a dám info.