Zdravim,
vcera pocas jazdy mi z nicoho nic vyplo klimu, radio a stahovanie okien, dnes za obedom prestal z nicoho nic ist central zamykanie a neda sa nastartovat
neviete niekto poradit co sa mohlo stat?
Defender 2010 Puma
dakujem
P
prestalo ist radio, klima a stahovanie okien
-
puma defender
- Příspěvky: 19
- Registrován: 16 pro 2021 15:46
- auto: landrover defender
- Tazik1992
- Příspěvky: 1429
- Registrován: 10 čer 2014 22:59
- tel.: 602875958
- auto: Defík
- Bydliště: Holýšov,Kaznějov
Re: prestalo ist radio, klima a stahovanie okien
No, v případě takového masivního selhání "orgánů" bych začal hledal společného pachatele, v tomto případě napájení, resp - kostru.
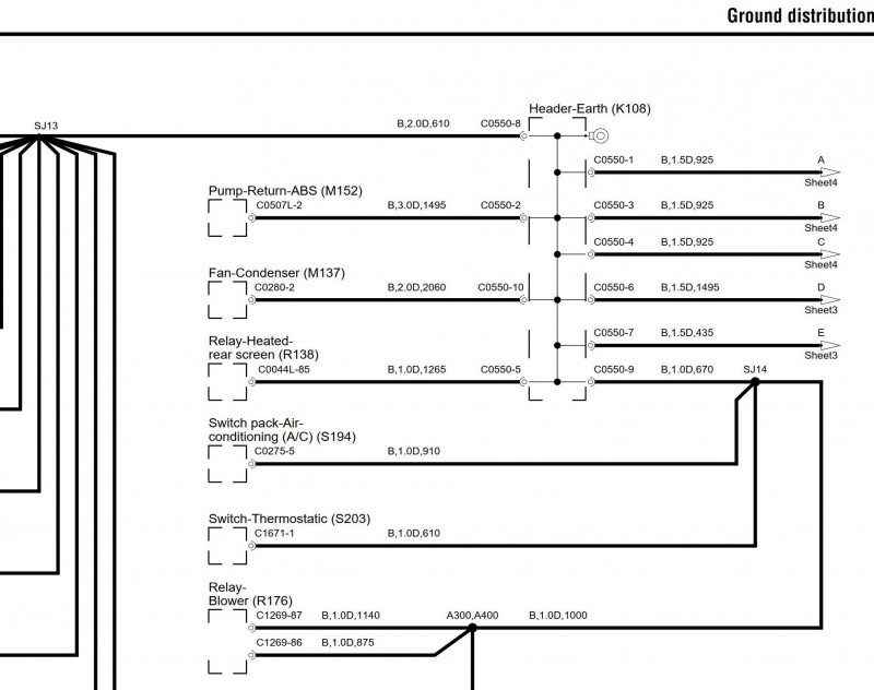
Všechny tydle okruhy mají společný kostřící můstek K108
Z toho můstku pak vychází ještě podružný můstek K109
Můstek K108 (konektor C0550) je pod středovou konzolí. Na ten připojovací kostřící bod - šroub kam je přišroubovaný přívod můstku je vyvedený i konektor kostry C0361 od rádia
Můstek K109 je za přístrojovkou.
Začal bych kontrolou stavu můstku K108 a jeho přívodu. A proměřil bych i odpor vedení od mínus pólu akumulátoru k tomu připojovacímu šroubu.
Všechny tydle okruhy mají společný kostřící můstek K108
Z toho můstku pak vychází ještě podružný můstek K109
Můstek K108 (konektor C0550) je pod středovou konzolí. Na ten připojovací kostřící bod - šroub kam je přišroubovaný přívod můstku je vyvedený i konektor kostry C0361 od rádia
Můstek K109 je za přístrojovkou.
Začal bych kontrolou stavu můstku K108 a jeho přívodu. A proměřil bych i odpor vedení od mínus pólu akumulátoru k tomu připojovacímu šroubu.
Sloužim lidu! :-)
Land Rover Defender 110SW 300Tdi 1998
ex-služební Land Rover Defender 2,4TDCi Puma 2008
Land Rover Defender 110SW 300Tdi 1998
ex-služební Land Rover Defender 2,4TDCi Puma 2008
- Tazik1992
- Příspěvky: 1429
- Registrován: 10 čer 2014 22:59
- tel.: 602875958
- auto: Defík
- Bydliště: Holýšov,Kaznějov
Re: prestalo ist radio, klima a stahovanie okien
Myslím, že je smysluplnější pokračovat v tomto vlákně, které má aspoň název k problému.puma defender píše: 23 čer 2022 15:44 Zdravim Vas, chcel vy som sa opytat mam defender puma 2010 a pocas jazdy sa mi nahle vyplo radio, ovladanie prednych okien, ventilator kurenia a zapalovac
vsetko ostatne mi na aute ide bez problemov
neviete niekto poradit?
dakujem
Kdo je to oni ?puma defender píše: 23 čer 2022 17:18 ano kostry presli nenasli zavadu doteraz, jedine co tak central bola chyba v ovladaci na klucoch, ale autoradio, okna, zapalovac a ventilator stale nejdu
Předpokládám, že pojistky pro jednotlivé okruhy byly zkontrolovány. "Velké" společné pojistky pro tydle okruhy (pod sedačkou spolujezdce) budou zřejmě v pořádku, protože ty zase napájí i mnoho dalších obvodů, které zřejmě fungují.
Bylo zkontrolováno jestli je na pojistkách napětí ? Myšleno na dílčích pojistkách pro jednotlivé nefunkční okruhy.
Sloužim lidu! :-)
Land Rover Defender 110SW 300Tdi 1998
ex-služební Land Rover Defender 2,4TDCi Puma 2008
Land Rover Defender 110SW 300Tdi 1998
ex-služební Land Rover Defender 2,4TDCi Puma 2008
-
puma defender
- Příspěvky: 19
- Registrován: 16 pro 2021 15:46
- auto: landrover defender
Re: prestalo ist radio, klima a stahovanie okien
bol problem s kontaktom na spinacke
vymenil som celu spinacku za novu a vsetko je ok
vymenil som celu spinacku za novu a vsetko je ok
- Tazik1992
- Příspěvky: 1429
- Registrován: 10 čer 2014 22:59
- tel.: 602875958
- auto: Defík
- Bydliště: Holýšov,Kaznějov
Re: prestalo ist radio, klima a stahovanie okien
Tak vida, záškodnická spínačka. Řekl bych, že větší elektrifikace Pumy přinela do zábavy s Defíkem nový rozměr. Třeba se spínačkou možná zažiješ ještě další dvě "hry" - otočíš klíčkem a nic, ani na podesáté a pak najednou se chytne. A nebo druhá varianta - vypneš zapalování, vyndáš klíče, ale motor poběží furtpuma defender píše: 16 zář 2022 08:21 bol problem s kontaktom na spinacke
vymenil som celu spinacku za novu a vsetko je ok
Sloužim lidu! :-)
Land Rover Defender 110SW 300Tdi 1998
ex-služební Land Rover Defender 2,4TDCi Puma 2008
Land Rover Defender 110SW 300Tdi 1998
ex-služební Land Rover Defender 2,4TDCi Puma 2008
Re: prestalo ist radio, klima a stahovanie okien
[/quote]
... A nebo druhá varianta - vypneš zapalování, vyndáš klíče, ale motor poběží furt
[/quote]
tohle je gooood
to mel kamos a telefonat co s tim me dost prekvapil 
... A nebo druhá varianta - vypneš zapalování, vyndáš klíče, ale motor poběží furt
[/quote]
tohle je gooood