smazat
Moderátor: stan
- VencaZE
- Příspěvky: 3621
- Registrován: 17 kvě 2008 14:51
- tel.: 602 550 993
- auto: 110HT, S2A 88, G66
- Bydliště: Brod nad Tichou, okr. Tachov
- Kontaktovat uživatele:
smazat
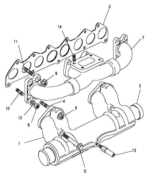
Koupím dobré výfukové potrubí pro Def 200tdi, viz. obrázek- položka č. 7.
Naposledy upravil(a) VencaZE dne 30 kvě 2018 23:36, celkem upraveno 6 x.
Urbanovi Pneu&Cars- Servis Land Rover, diagnostika, autoelektro, pneuservis a jiné.. urbanovipneucars@email.cz
WWW: http://www.landroverforum.cz/forum/view ... 12&t=26864
Proč bychom se dřeli, když můžeme spálit trochu nafty. OK1LRD
WWW: http://www.landroverforum.cz/forum/view ... 12&t=26864
Proč bychom se dřeli, když můžeme spálit trochu nafty. OK1LRD
Re: Výfukové potrubí DEF 200tdi
přepokl. že děláš konverzi 200 disc na 200 def
to s velkou pravděpodobností neseženeš, ale z J19 to tam po určitých upravách na/rozteč šroubů/ de použít.
to s velkou pravděpodobností neseženeš, ale z J19 to tam po určitých upravách na/rozteč šroubů/ de použít.
Defender ? For heaven´s sake, not on your life!
- VencaZE
- Příspěvky: 3621
- Registrován: 17 kvě 2008 14:51
- tel.: 602 550 993
- auto: 110HT, S2A 88, G66
- Bydliště: Brod nad Tichou, okr. Tachov
- Kontaktovat uživatele:
Re: Výfukové potrubí DEF 200tdi
Chystám se na konverzi 19J→ 200tdi a ano, motor budu mít z Disca.
Urbanovi Pneu&Cars- Servis Land Rover, diagnostika, autoelektro, pneuservis a jiné.. urbanovipneucars@email.cz
WWW: http://www.landroverforum.cz/forum/view ... 12&t=26864
Proč bychom se dřeli, když můžeme spálit trochu nafty. OK1LRD
WWW: http://www.landroverforum.cz/forum/view ... 12&t=26864
Proč bychom se dřeli, když můžeme spálit trochu nafty. OK1LRD
- Sláma Karel
- Příspěvky: 7945
- Registrován: 21 črc 2007 00:04
- tel.: +420608333403
- auto: to se mi sem nevejde
- Bydliště: Mníšek Pod Brdy
Re: Výfukové potrubí DEF 200tdi
Jenže ty v tom případě budeš ještě potřebovat k tomu výfukovému i sací potrubí a i alternátor je je jinde.
K
K
POUŽITÉ NÁHRADNÍ DÍLY NA VŠECHNY LAND ROVERY --- tel 608333403 --- email rangerover@volny.cz --- http://www.lrslama.cz" onclick="window.open(this.href);return false;
28 let praxe
28 let praxe
- Sláma Karel
- Příspěvky: 7945
- Registrován: 21 črc 2007 00:04
- tel.: +420608333403
- auto: to se mi sem nevejde
- Bydliště: Mníšek Pod Brdy
Re: Výfukové potrubí DEF 200tdi
Jo a z toho 2,5td 19J je to výfukové potrubí slabší (hubenější)
K
K
POUŽITÉ NÁHRADNÍ DÍLY NA VŠECHNY LAND ROVERY --- tel 608333403 --- email rangerover@volny.cz --- http://www.lrslama.cz" onclick="window.open(this.href);return false;
28 let praxe
28 let praxe
- VencaZE
- Příspěvky: 3621
- Registrován: 17 kvě 2008 14:51
- tel.: 602 550 993
- auto: 110HT, S2A 88, G66
- Bydliště: Brod nad Tichou, okr. Tachov
- Kontaktovat uživatele:
Re: Výfukové potrubí DEF 200tdi
Jestli je na 19J slabsi, jako ze to ma logiku, když 200tdi ma větší vykon, tak to teda nepouziju.
Koukam ze si budu muset zacit delat seznam co všechno potrebuju. Jako obvykle jsem si rikal ze to zase tak slozity nebude.
A jako obvykle, se mise zacina nejak komplikovat
.
Koukam ze si budu muset zacit delat seznam co všechno potrebuju. Jako obvykle jsem si rikal ze to zase tak slozity nebude.
A jako obvykle, se mise zacina nejak komplikovat
Urbanovi Pneu&Cars- Servis Land Rover, diagnostika, autoelektro, pneuservis a jiné.. urbanovipneucars@email.cz
WWW: http://www.landroverforum.cz/forum/view ... 12&t=26864
Proč bychom se dřeli, když můžeme spálit trochu nafty. OK1LRD
WWW: http://www.landroverforum.cz/forum/view ... 12&t=26864
Proč bychom se dřeli, když můžeme spálit trochu nafty. OK1LRD
- VencaZE
- Příspěvky: 3621
- Registrován: 17 kvě 2008 14:51
- tel.: 602 550 993
- auto: 110HT, S2A 88, G66
- Bydliště: Brod nad Tichou, okr. Tachov
- Kontaktovat uživatele:
Re: Výfukové potrubí DEF 200tdi
Odkaz mi nejde otevrit v telefonu
. Kolik za to potrubi chteji penez ?
Urbanovi Pneu&Cars- Servis Land Rover, diagnostika, autoelektro, pneuservis a jiné.. urbanovipneucars@email.cz
WWW: http://www.landroverforum.cz/forum/view ... 12&t=26864
Proč bychom se dřeli, když můžeme spálit trochu nafty. OK1LRD
WWW: http://www.landroverforum.cz/forum/view ... 12&t=26864
Proč bychom se dřeli, když můžeme spálit trochu nafty. OK1LRD
Re: Výfukové potrubí DEF 200tdi
125£, ale neposilaji do Cech.
Re: Výfukové potrubí DEF 200tdi
Určitě se s nimi na zaslání půjde domluvit...mason píše:125£, ale neposilaji do Cech.
Re: Výfukové potrubí DEF 200tdi
Nebo pak tady o něco dražší:
http://www.ebay.co.uk/itm/Exhaust-Manif ... 1345570379
http://www.ebay.co.uk/itm/Exhaust-Manif ... 1345570379
Re: Výfukové potrubí DEF 200tdi
je trochu menší pruřez , ale klidně to použij - bud v klidu nic se nebude dít, motor poběží, auto pojede a těch eventuelních cca 250 W ztráty výkonu (čož je asi 0,3% ) nikterak nepoznášVencaZE píše:Jestli je na 19J slabsi, jako ze to ma logiku, když 200tdi ma větší vykon, tak to teda nepouziju.
Koukam ze si budu muset zacit delat seznam co všechno potrebuju. Jako obvykle jsem si rikal ze to zase tak slozity nebude.
A jako obvykle, se mise zacina nejak komplikovat.
Defender ? For heaven´s sake, not on your life!
- VencaZE
- Příspěvky: 3621
- Registrován: 17 kvě 2008 14:51
- tel.: 602 550 993
- auto: 110HT, S2A 88, G66
- Bydliště: Brod nad Tichou, okr. Tachov
- Kontaktovat uživatele:
Re: Výfukové potrubí DEF 200tdi
No já to neumim vypocitat takhle pekne na ty watty(odkud jsi vzal tu hodnotu?), ale něco mi rika ze mensi prurez= větší rychlost spalin= větší otacky turba(nebo mensi tocivy moment na obeznem kole). Oni ten motor asi nevymysleli uplny blbci a zrejme existoval duvod pro pouziti rozdilneho potrubi a jineho turba. A protoze nejsem motorovy vyvojar, dam tam to co tam patri i za cenu vyssi investice.
Urbanovi Pneu&Cars- Servis Land Rover, diagnostika, autoelektro, pneuservis a jiné.. urbanovipneucars@email.cz
WWW: http://www.landroverforum.cz/forum/view ... 12&t=26864
Proč bychom se dřeli, když můžeme spálit trochu nafty. OK1LRD
WWW: http://www.landroverforum.cz/forum/view ... 12&t=26864
Proč bychom se dřeli, když můžeme spálit trochu nafty. OK1LRD
-
MadTom
- Příspěvky: 15357
- Registrován: 06 lis 2008 23:15
- tel.: 608 600 360
- auto: D2, Def 130
- Bydliště: Olomouc
Re: Výfukové potrubí DEF 200tdi
Pro poslání z UK není problém si tam zřídit virtuální poštovní schránku - domů ti to potom přepošlou za cca 500Kč (podle velikosti balíku), občas to využívám a je to levnější než UK pošta a jednodužší, než se s někým u UK dohadovat a vysvětlovat, že už jsme taky v EU.
http://www.nakupyvanglicku.sk/our_servi ... uk_address
Případně umí i něco osobně u UK vyzvednout a následně dopravit do ČR.
http://www.nakupyvanglicku.sk/our_servi ... uk_address
Případně umí i něco osobně u UK vyzvednout a následně dopravit do ČR.
Drobek - Discovery II TD5 pro ženu, Blufínek - Defender 130 TD5 na ježdění s dětma a mě zbyl už zase jenom Ford Mondeo
- eliott
- Příspěvky: 11545
- Registrován: 06 led 2007 20:40
- tel.: +420608021838
- auto: několik
- Bydliště: České Budweisrovice
- Kontaktovat uživatele:
Re: Výfukové potrubí DEF 200tdi
4300,- + DPH nové druhovýroba
Zastoupení ALLMAKES 4x4, TERRAFIRMA 4x4, prodejce BRITPART, specializovaný servis, renovace a přestavby na přání.
konzultace +420608021838 --- E-SHOP s náhradními díly http://www.eliott.in --- email : landrover.eliott@gmail.com
konzultace +420608021838 --- E-SHOP s náhradními díly http://www.eliott.in --- email : landrover.eliott@gmail.com
Re: Výfukové potrubí DEF 200tdi
To je dobrá cena, z Anglie s dopravou to vychází dráž i od nejlevnějšího.
Country boy...
- VencaZE
- Příspěvky: 3621
- Registrován: 17 kvě 2008 14:51
- tel.: 602 550 993
- auto: 110HT, S2A 88, G66
- Bydliště: Brod nad Tichou, okr. Tachov
- Kontaktovat uživatele:
Re: Výfukové a sací potrubí DEF 200tdi
Se sacím potrubim to bude asi zrovna tak což ? Taky ho nikdo nemá, nebo ?
Urbanovi Pneu&Cars- Servis Land Rover, diagnostika, autoelektro, pneuservis a jiné.. urbanovipneucars@email.cz
WWW: http://www.landroverforum.cz/forum/view ... 12&t=26864
Proč bychom se dřeli, když můžeme spálit trochu nafty. OK1LRD
WWW: http://www.landroverforum.cz/forum/view ... 12&t=26864
Proč bychom se dřeli, když můžeme spálit trochu nafty. OK1LRD
Re: Výfukové a sací potrubí DEF 200tdi
Motor z 200 si schovávám. Asi tam to paroží bude. Obojí.Jestli je to aktuální dej vědět. Zkouknu to.
- VencaZE
- Příspěvky: 3621
- Registrován: 17 kvě 2008 14:51
- tel.: 602 550 993
- auto: 110HT, S2A 88, G66
- Bydliště: Brod nad Tichou, okr. Tachov
- Kontaktovat uživatele:
Re: Výfukové a sací potrubí DEF 200tdi
Je to aktualní.
Máš na mysli potrubí na Defa s turbem nahoře ? To bych určitě vzal.
Máš na mysli potrubí na Defa s turbem nahoře ? To bych určitě vzal.
Urbanovi Pneu&Cars- Servis Land Rover, diagnostika, autoelektro, pneuservis a jiné.. urbanovipneucars@email.cz
WWW: http://www.landroverforum.cz/forum/view ... 12&t=26864
Proč bychom se dřeli, když můžeme spálit trochu nafty. OK1LRD
WWW: http://www.landroverforum.cz/forum/view ... 12&t=26864
Proč bychom se dřeli, když můžeme spálit trochu nafty. OK1LRD
- VencaZE
- Příspěvky: 3621
- Registrován: 17 kvě 2008 14:51
- tel.: 602 550 993
- auto: 110HT, S2A 88, G66
- Bydliště: Brod nad Tichou, okr. Tachov
- Kontaktovat uživatele:
Re: K: Díly pro konverzi Defíka 2,5td 19J na 200tdi 12J.
Takže k poptávce aktuálně přidávám i frému motoru 2,5td 19J, kterou potřebuju pro zástavbu 200tdi na původní převodovku.
Jednu frému sice mám, ale je poškozená u starteru.
Jednu frému sice mám, ale je poškozená u starteru.
Urbanovi Pneu&Cars- Servis Land Rover, diagnostika, autoelektro, pneuservis a jiné.. urbanovipneucars@email.cz
WWW: http://www.landroverforum.cz/forum/view ... 12&t=26864
Proč bychom se dřeli, když můžeme spálit trochu nafty. OK1LRD
WWW: http://www.landroverforum.cz/forum/view ... 12&t=26864
Proč bychom se dřeli, když můžeme spálit trochu nafty. OK1LRD